
Improving the Efficacy of Immunotherapy in Lung Cancer Through Novel Target Discoveries
Researchers from Soochow University investigated the B7-H4/USP2a axis in lung cancer using TissueFAXS Spectra for TMA imaging and StrataQuest for protein expression analysis.
image analysis
tumor microenvironment
oncology
biomarker discovery
White Paper

Improving the Efficacy of Immunotherapy in Lung Cancer Through Novel Target Discoveries
30 Oct, 2024
Lung cancer is the leading cause of cancer-related deaths worldwide.1 Despite treatment advances, like immunotherapy and targeted therapies, a combination of early metastatic development and late symptom presentation means this cancer retains a high fatality rate.1,2 Over half of cases are diagnosed at stage IV, and 5-year survival is around 20%.2
Immunotherapies, like immune checkpoint inhibitors (ICIs), aim to eradicate tumors by promoting the body’s antitumor immune responses.3 Yet, treating so-called “immune-cold” tumors has proven to be a challenge in the use of immunotherapies.3 Such tumors show a lack of T-lymphocyte infiltration and pre-existing antitumor immune response.3,4
Research has shown that immune-cold tumors are associated with elevated levels of B7-H4. B7-H4 is a ligand that regulates T cells, neutrophils, and macrophages, and has been linked to poor prognosis in a variety of cancers and a worse response to ICI therapy.4,5 It is known to undergo posttranscriptional modification, but these have rarely been studied.4,5
One posttranscriptional modification that the protein may undergo is ubiquitination.5 This involves the ligation of the target protein to ubiquitin, which tags the protein for degradation in the proteasome.5 Ubiquitination is offset by deubiquitination, which removes ubiquitin from target proteins.5,6 The balance between these two processes can regulate the activity of target proteins in almost all aspects of biological activity, including the cell cycle, DNA repair, and apoptosis.5 Dysregulation of ubiquitination and deubiquitination has been observed in several cancers.6
Ubiquitin-specific protease 2a (USP2a) is a deubiquitinating enzyme that has been associated with aggressive tumor types, including proliferation, invasion, and migration. Therefore, researchers from Soochow University in Suzhou, China, investigated whether it has any role in tumor immunity in lung cancers.5
Promoting B7-H4 Stability
The researchers studied lung cancer cell lines with EGFR activating mutations (EGFR MT), which have been associated with particularly poor responses to immunotherapy as well as B7-H4 upregulation.6,7
The team first showed that proteasome inhibition leads to increased levels of B7-H4, confirming that B7-H4 is degraded in the proteosomes. They also showed that EGFR MT significantly prolongs the half-life of B7-H4 and that silencing EGFR expression reduces B7-H4 half-life, indicating that EGFR MT helps protect B7-H4 from degradation. Furthermore, by transfecting EGFR-activating mutations into cell lines, they showed that that EGFR MT inhibits the ubiquitination of B7-H4, suggesting that this is the mechanism through which the mutations promote B7-H4 stability.6
To rule out the possibility that an increase in B7-H4 induced by USP2a is an indirect effect of USP2a on EGFR degradation, the team studied the effect of USP2a on B7-H4 and its ubiquitination in the absence of EGFR. The team showed that EGFR depletion did not prevent USP2a from upregulating B7-H4 levels or deubiquitinating the protein. By contrast, USP2a depletion reduced EGFR MT-induced B7-H4 stability. Together, these findings show that USP2a directly regulates B7-H4 stability and mediates EGFR-MT-induced B7-H4 upregulation, independent of any potential effect on EGFR degradation.6

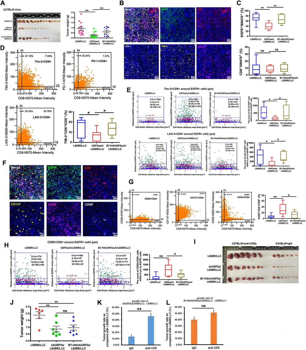
From Figure 7. USP2a contributes to tumor immunosuppression in immune-competent C57BL/6 mice and B7–H4 is involved in this process.Youwei Lu, Yu Sun, Jie Zhang, Miao Kong, Zhiming Zhao, Boshu Sun, Yuan Wang, Ying Jiang, Shaomu Chen, Chao Wang, Yin Tong, Liangzhu Wen, Moli Huang, Fengying Wu, Liang Zhang. The deubiquitinase USP2a promotes tumor immunosuppression by stabilizing immune checkpoint B7–H4 in lung adenocarcinoma harboring EGFR-activating mutants, Cancer Letters.
Revealing Associations
By studying mRNA expression and applying immunohistochemical (IHC) staining to clinical lung adenocarcinoma samples, the researchers confirmed that USP2a expression is indeed increased in EGFR-MT lung adenocarcinoma. IHC staining showed that USP2a protein expression is positively associated with B7-H4 protein expression in human lung adenocarcinoma. The team also found that USP2a level and EGFR MT are correlated with the infiltration of specific types of immune cells, including CD8+ T cells, but had no relationship with the infiltration of other types of immune cells, indicating the role of the USP2a-B7-H4 axis in immunosuppression in EGFR-MT lung cancer.6
To further explore this, the team studied the role of USP2a on tumor growth in immunodeficient mice. These models confirmed that USP2a promotes tumor growth, regardless of B7-H4 expression in EGFR-MT lung cancer. By contrast, in immunocompetent mice, USP2a knockdown inhibited tumor growth, and B7-H4 overexpression resulted in tumor growth. Using multicolor immunofluorescence, they showed that knocking down USP2a increased the infiltration of effector T cells and decreased the infiltration of exhausted T cells. B7-H4 was able to reverse this effect, demonstrating that it can mediate the role of USP2a in the tumor microenvironment.6
Writing in Cancer Letters, the researchers say that their findings confirm the role of USP2a in promoting tumor growth and show that it does this by stabilizing B7-H4. They, therefore, suggest that USP2a is a potential immunotherapeutic target for EGFR-MT lung cancers.6
TissueGnostics Innovation
In this study, the team employed TissueGnostics TissueFAXS cytometry to capture high-resolution tissue specimens coupled with TissueGnostics StrataQuest software to perform protein expression analysis. In particular, StrataQuest software enabled the spatial analysis of effector and exhausted T cells in relation to tumor cells.
Both tools are ideal to support spatial analysis in cancer research. TissueFAXS enables researchers to perform automated whole-slide multispectral imaging of up to 120 standard-size slides and up to 8 markers in one run. Meanwhile, StrataQuest can automatically detect and quantify cells and biomarkers in tissue sections of any origin, offering statistical analysis and integration with other bioinformatics tools within a user-friendly interface.
References
- Sun Y, He P, Li L, et al. The significance of the crosstalk between ubiquitination or deubiquitination and ncRNAs in non-small cell lung cancer. Front Oncol. 2023 16;12:969032. doi: 10.3389/fonc.2022.969032.
- Ruano-Raviña A, Provencio M, Calvo de Juan V, et al. Lung cancer symptoms at diagnosis: results of a nationwide registry study. ESMO Open. 2020;5(6):e001021. doi: 10.1136/esmoopen-2020-001021.
- Wang L, Geng H, Liu Y, et al. Hot and cold tumors: Immunological features and the therapeutic strategies. MedComm (2020). 2023;4(5):e343. doi: 10.1002/mco2.343.
- Song X, Zhou Z, Li H, et al. Pharmacologic Suppression of B7-H4 Glycosylation Restores Antitumor Immunity in Immune-Cold Breast Cancers. Cancer Discov. 2020;10(12):1872-1893. doi: 10.1158/2159-8290.CD-20-0402.
- Lu Y, Sun Y, Zhang J, et al. The deubiquitinase USP2a promotes tumor immunosuppression by stabilizing immune checkpoint B7-H4 in lung adenocarcinoma harboring EGFR-activating mutants. Cancer Lett. 2024;596:217020. doi: 10.1016/j.canlet.2024.217020.
- Sun Z, Liu Z. & Yang Q. The role of ubiquitination and deubiquitination in cancer metabolism.Mol Cancer 2020;19;146. Doi:10.1186/s12943-020-01262-x.
- Lu Y, Wu F, Cao Q, et al.B7–H4 is increased in lung adenocarcinoma harboring EGFR-activating mutations and contributes to immunosuppression. Oncogene 2022; 41: 704–717. Doi:10.1038/s41388-021-02124-6.